[Tribune]Le COVID–19 : Quelle approche pour la riposte au Burkina Faso?
Ceci est une contribution d’une équipe de médecins sur la question du COVID-19 au Burkina.
- ETAT DES LIEUX
Depuis décembre 2019, le monde fait face à un nouveau coronavirus dénommé SARS-CoV-2. Ce virus est à l’origine de l’une des plus grandes crises sanitaires de ces dernières décennies. La maladie provoquée par le SARS-CoV-2 a été nommée COVID-19 par l’Organisation mondiale de la Santé – OMS (1). Partie de Wuhan en Chine, elle s’est propagée très rapidement dans le monde avec l’Europe comme nouvel épicentre de l’épidémie après que la Chine soit parvenue à la freiner. Depuis le 11 mars 2020, l’OMS qualifie la situation mondiale du COVID-19 de pandémie ; c’est-à-dire que la propagation est désormais mondiale. Vraisemblablement, l’épidémie semble évoluer progressivement vers d’autres épicentres que sont les Etats-Unis et l’Afrique ; amenant le Directeur Général de l’OMS, Tedros Adhanom Ghebreyesus, à prevenir : « Le meilleur conseil pour l’Afrique est de se préparer au pire et de se préparer dès aujourd’hui« (2). Ces propos résonnent difficilement dans les oreilles des africains mais ils illustrent l’extrême gravité de la situation à laquelle nous devrions nous préparer à faire face.
Pays au cœur de l’Afrique de l’Ouest, le Burkina Faso n’est pas en marge de l’épidémie ; des premiers cas découverts le 9 mars, la situation a rapidement évolué pour atteindre à la date du 25 mars 146 cas confirmés. Ce chiffre est sans doute sous-estimé car les projections montrent que le nombre de cas confirmés dans les pays développés serait 27 fois moins que le nombre de cas réels, selon l’article de Tomas Pueyo « Coronavirus: Why You Must Act Now ? » (3). Si l’on tient compte de ces méthodes de calculs on peut donc penser qu’à la date du 22 mars il s’agirait plutôt de 3942 cas réels infectés au COVI-19. Ce chiffre pourrait être plus élevé si on tient compte des capacités limitées dans l’offre de tests, et des habitudes de la population de ne recourir au système de soins modernes qu’en cas d’aggravation des symptômes.
L’objectif de cette réflexion est de faire des propositions aux responsables en charge de la riposte au Burkina Faso à travers une analyse de la situation et des différentes approches de lutte. Notre appréciation tient compte des mesures prises depuis le début de la crise jusqu’au moment de la rédaction de ce document. Plusieurs points pourraient évoluer en fonction des décisions qui seront prises au cours de l’évolution de l’épidémie.
- Brève introduction du concept de taux de reproduction R0
On distingue dans le processus épidémique deux notions fondamentales pour caractériser un virus, sa virulence et sa contagiosité.
La virulence est une notion quantitative. Elle traduit la capacité d’un germe infectieux par exemple un virus à se multiplier dans l’organisme et d’y provoquer un état pathologique comme induire une maladie. C’est le premier déterminant de la gravité d’une épidémie, que l’on mesure par le nombre de cas graves ou de décès (la létalité).
Quant à la contagiosité d’un virus, elle se définit comme le potentiel de transmission d’une maladie d’individu à individu. Elle peut se mesurer grâce à une formule mathématique appelée R0 (lire R zéro). Le R0 qui est également appelé « taux de reproduction de base » permet d’estimer le nombre moyen de personnes auxquelles un malade (au court de sa période d’infectiosité) risque de transmettre la maladie. Ce taux s’applique, et se calcule à partir d’une population qui est entièrement susceptible d’être infectée (c’est le cas du COVID-19 dont on n’a pas encore de vaccin et une documentation robuste sur une probable immunité).
Selon Kermack & McKendrick (4), R 0 = ρ c d {\displaystyle R_{0}=\rho cd} le se calcule sur la base de trois facteurs : =t*c*p
- t= transmissibilité. Il s’agit de la probabilité de transmission de la maladie. Ce facteur est très dépendant du niveau d’hygiène d’une population (lavage de mains, port de masque), et peut être diminué grâce à la vaccination et aux campagnes de prévention
- c=le nombre de contacts sociaux. Il s’agit du nombre de contact direct qu’ont les individus entre eux : se faire la bise, se serrer la main, se prendre dans les bras. En cas d’épidémie, le taux de contact direct peut être contrôlé en prenant des mesures de précaution telles que la fermeture des lieux publics ou le placement en confinement des cas suspectes ou en quarantaine des personnes infectées.
- p= durée de la période contagieuse. Elle est spécifique à la maladie. Elle est d’environ 14 jours dans le cas du COVID-19.
Selon la valeur du, les instituts de veille sanitaire pourront savoir si une maladie pourra se propager et provoquer une épidémie.
- Pour un <1, une personne infectée infectera une personne au plus. Dans ce cas, le nombre de nouveaux cas déclinera rapidement et la présence de la maladie dans la population s’effacera.
- Pour un =1, une personne infectée infectera une personne. Dans ce cas, le nombre de nouveaux cas augmentera de manière régulière sans causer d’épidémie.
- Pour un >1, une personne infectée infectera plus d’une nouvelle personne. Dans ce cas, la maladie va se propager dans la population et pourra devenir épidémique.
A partir de ces paramètres on peut donc estimer le temps de doublement, qui est : =
Le du COVID-19 est estimé entre 2,3 à 2,6 ce qui donne un doublement des cas tous les 7 jours environ dans les conditions des pays développés.
- Comment se caractérise la maladie ?
La transmission : La maladie a une transmission interhumaine. Les dernières directives des autorités sanitaires chinoises décrivaient trois voies de transmission principales pour le COVID-19: la transmission des gouttelettes, la transmission par contact et la transmission des aérosols (5). On considère que les contacts étroits avec une personne infectée sont nécessaires pour transmettre la maladie. Par exemple, le même lieu de vie, le contact direct à moins d’un mètre lors d’une toux, d’un éternuement ou une discussion en l’absence de mesures de protection. Un des autres vecteurs privilégiés de la transmission du virus est le contact de mains non lavées avec le visage. C’est donc pourquoi les gestes barrières et les mesures de distanciation sociale sont indispensables pour se protéger de la maladie.
Le délai d’incubation (période entre la contamination et l’apparition des premiers symptômes) est de 3 à 5 jours en général mais peut s’étendre jusqu’à 14 jours. Pendant cette période, le sujet peut être contagieux : il peut être porteur du virus avant l’apparition des symptômes.
L’infection au COVID-19 comporte les symptômes d’une infection respiratoire aiguë (fatigue, fièvre, douleurs musculaires, toux, difficultés respiratoires…). Elle peut se manifester également par une perte de l’odorat (anosmie) sans obstruction nasale et de sensation de perte du goût (agueusie) (5). Les patients avec certaines maladies chroniques préexistantes tels que le diabète, l’hypertension artérielle et l’asthme ainsi que les personnes âgées sont plus susceptibles de développer des formes sévères. Plus de 90 % des patients font des formes simples.
- Quel test diagnostic ?
Le diagnostic de la maladie en laboratoire joue un rôle important dans la gestion de la riposte. Le diagnostic rapide et précis en laboratoire de l’infection virale est d’un intérêt majeur à la prise de mesures rapides pour la surveillance, de prévention et de contrôle en santé publique. COVID-19 Science Report: Diagnostics du NUS Saw Swee Hock School of Public Health publié 19 mars 2020 dresse un inventaire des tests disponibles et en cours de développement (6).
Ce rapport met surtout l’accent sur les tests rapides qui présentent un intérêt majeur au regard de la situation sanitaire. Ces tests dans le cadre de la riposte au COVID-19 semble une des meilleures alternatives pour la prise en charge des patients et pour éviter une contagion à large échelle. Ils devraient permettre de réaliser la prise en charge ciblée en isolant les cas confirmés dans un établissement de santé, et en ayant leurs proches contacts mis en quarantaine et surveillés à domicile. En outre, cela facilite la mise en œuvre d’interventions spécifiques de santé publique telles que la fermeture d’installations spécifiques à haut risque et de zones associées aux cas confirmés en laboratoire pour un contrôle rapide des infections et une décontamination environnementale.
| § LA PCR : La PCR constitue le gold standard pour la confirmation du diagnostic de la maladie COVID-19. L’OMS a publié plusieurs protocoles de diagnostic utilisant RT-PCR pour détecter l’acide nucléique positif du SRAS-CoV-2 dans les expectorations, les prélèvements de gorge et les sécrétions des voies respiratoires inférieures.
§ LES TESTS RAPIDES : il en existe plusieurs selon les méthodes. On distingue 3 principaux types : les Test sérologique Ig G/ Ig M, les tests automatisés de la PCR et la détection d’antigènes. Plusieurs laboratoires commercialisent déjà ces tests. Ils ont déjà été utilisés notamment en Asie pour lutter contre la propagation du virus. La détection se fait en 10 – 15 min avec des taux de sensibilité et de spécificité respectivement de l’ordre de 89% et 90% (7).
§ L’IMAGERIE : La tomodensitométrie présente un atout intéressant dans le diagnostic. Il a été inclus dans le plan national de traitement et de diagnostic de la Commission nationale de la santé de la Chine. La firme Alibaba a développé un modèle d’intelligence artificielle (IA) utilisant les données de tomodensitogrammes de 5000 cas confirmés qui a un taux de précision de 96% dans la détection des patients atteints de COVID-19.
|
- Quelles méthodes peut-on utiliser pour la riposte ?
La riposte au coronavirus requiert d’énormes sacrifices pour chaque pays, tant au niveau individuel que collectif. Les gestes simples tels que se laver les mains très régulièrement, tousser ou éternuer dans son coude ou dans un mouchoir, saluer sans se serrer la main, éviter les embrassades, utiliser des mouchoirs à usage unique et les jeter, éviter les rassemblements, etc., sont les premières mesures prises individuellement pour limiter la propagation de la maladie. Deux stratégies majeures sont discutées dans la riposte ; elles diffèrent selon qu’elles visent à supprimer l’épidémie en ramenant le R0 en dessous de 1 (stratégie 1) ou à ralentir la propagation avec un R0 au-dessus de 1 (stratégie 2). Dans la stratégie 1 diverses mesures sont prises pour ramener le R0 en dessous de 1 tandis que dans la deuxième stratégie on a plutôt recours à une ‘immunité collective’ à savoir laisser le virus se propager (R zéro > 1) afin de renforcer la résistance de la population. La stratégie 2 vise notamment à réduire le pic de l’épidémie en aplatissant la courbe du nombre de malades pour ne pas surcharger le système de santé et protéger les plus vulnérables.
Dans les tous les cas, il s’agit pour l’instant d’interventions non pharmaceutiques (INP), étant donné l’absence de vaccin et de traitement curatif.
Pour chacune des stratégies (8), il faudrait garder à l’idée les conséquences économiques dont souhaitent se préserver les Etats touchés par la pandémie. Il n’y a donc pas de décision politique facile à prendre face à cette situation. D’une part, une décision répressive entraine des coûts socioéconomiques qui peuvent avoir un impact très significatif sur la santé des populations à court et à long terme ; et d’autre part, les mesures d’atténuation ne seront jamais à même de protéger complètement les personnes à risque de maladies graves ou de décès et la mortalité qui en résulte peut donc être encore plus élevée car les hôpitaux dépasseront rapidement leur capacité de prise en charge.
Stratégie 1 : La suppression. L’objectif est de réduire le taux de reproduction et donc de réduire le nombre de cas secondaire à de faibles niveaux (exemple du SRAS ou Ebola) ou d’éliminer la transmission interhumaine. Le principal défi de cette approche est que les interventions non pharmaceutiques doivent être maintenues au moins par intermittence et aussi longtemps que le virus circule dans la population humaine, ou jusqu’à ce qu’un vaccin devienne disponible. Dans le cas de COVID-19, il faudra au moins 12 à 18 mois avant qu’un vaccin soit disponible. De plus, rien ne garantit le fait que les vaccins initiaux aient une efficacité élevée.
Stratégie 2 : L’atténuation. L’objectif est d’utiliser les interventions non pharmaceutiques (et les vaccins ou médicaments, s’ils sont disponibles) non pas pour interrompre complètement la transmission, mais pour réduire l’impact sanitaire de l’épidémie, semblable à la stratégie adoptée par certaines villes américaines en 1918, et par le monde plus généralement face aux pandémies de grippe de 1957, 1968 et 2009. Lors de la pandémie de 2009, par exemple, les premiers approvisionnements en vaccin ont été ciblés sur des personnes présentant des conditions médicales préexistantes qui les exposaient à un risque de maladie plus grave. Dans ce scénario, l’immunité de la population s’accumule à travers l’épidémie, conduisant à une éventuelle baisse rapide du nombre de cas et à une baisse de la transmission à de faibles niveaux.
La grande Bretagne et les Pays-Bas, pour riposter, dans un premier temps avait envisagé la stratégie 2 en espérant parvenir à une à une immunité dite « immunité collective » à savoir laisser le virus se propager sous contrôle des mesures d’atténuation (R zéro > 1) afin de renforcer la résistance de la population. Le 13 mars, Patrick Vallance, conseiller scientifique du gouvernement britannique, évoquait cette idée d' »immunité collective ». Il expliquait sur la BBC que « Si vous supprimez quelque chose de très, très, dur, une fois que vous abandonnez les mesures prises, il va rebondir, et rebondir au mauvais moment ». Un double objectif est poursuivi : réduire le pic de l’épidémie en aplatissant la courbe du nombre de malades pour ne pas surcharger le système de santé et protéger les plus vulnérables par des mesures spécifiques. De même le président américain évoquait un miracle du printemps, censé mettre un terme à la maladie. Ces pays ont très vite abandonné leur vision après la publication d’une étude réalisée par Neil M Ferguson et al. 2020 de l’Imperial College London (8). Cette étude compare les différentes interventions non pharmaceutiques et sans considération des implications éthiques ou économiques, elle dresse leur faisabilité et leurs conséquences sanitaires auxquelles pourraient faire face les pays. Cette étude s’est concentrée sur les cas de la grande Bretagne et ceux des Etats-Unis.
| Les interventions non pharmaceutiques étudiées dans l’article Neil M Ferguson et al. 2020 (8):
· Isolement des cas à domicile · Quarantaine volontaire à domicile.· Distanciation sociale des plus de 70 ans · Arrêt des rassemblements de masse ou Distanciation sociale de l’ensemble de la population· Fermeture des écoles et universités |
En effet, les résultats de cette étude montrent qu’en l’absence (peu probable) de mesures de contrôle ou de changements spontanés du comportement individuel, il faut s’attendre au pic des décès au bout de 3 mois (avec un de 2,4). Toutefois, avec les mesures prises on a des résultats à divers degrés selon le type d’intervention mis en œuvre. Les meilleurs résultats sont obtenus en associant l’isolement des cas, le confinement et des mesures de distanciation. Malheureusement les services de santé restent occupés au-delà de leur capacité de prise en charge.

Figure 3: Scénarios des stratégies de suppression en fonction des besoins en lits de soins intensifs (USI) en Grande Bretagne. Extrait de Ferguson N M et al 2020. La bande bleu claire correspond à la période de mise en œuvre de la stratégie (8).
- Le dépistage et le suivi des contacts
« Testez, testez, testez. » Tel est le message de l’Organisation mondiale de la santé (OMS) estimant que les pays n’en font pas suffisamment pour retracer et tester chaque cas potentiel de contamination, se focalisant davantage sur des mesures pour créer une distance sociale entre les citoyens (9). Le dépistage des cas potentiels de contamination et leur confinement a été utilisé dans des pays pour freiner l’épidémie. L’exemple de la Chine et surtout de la Corée du Sud est très parlant. Jadis l’une des zones les plus touchées par le COVID-19, ce dernier a réussi à contrôler l’épidémie sans recourir à des mesures de confinement de toute la population. En effet, un vaste dispositif de dépistage a permis de tester 290 000 personnes et d’identifier les 8 000 cas. Soit une capacité tournant autour de 60 000 tests par jour.
Pour chaque cas dépisté positif, un géolocalisation par GPS avait permis de réaliser leur suivie. Une technique similaire basée sur un quadrillage par les réseaux téléphoniques permettra de retracer les zones de fréquentation habituelle du cas et potentiellement identifier des origines de certains foyers.
Les pays européens sont restés longtemps dans un dilemme de tester massivement ou pas la population alors que de nombreux spécialistes trouvent que le dépistage massif de tout patient présentant des signes pourrait limiter les conséquences économiques du confinement. Face à la flambée des cas, l’Espagne a annoncé avoir d’ores et déjà acquis 640.000 tests de détection rapide du COVID-19 prêts à être distribués. Une deuxième commande de six millions de kits est en cours. Ces tests rapides permettent de connaître le résultat en 10 à 15 minutes. Dans la même dynamique, une lettre ouverte de plusieurs médecins en France, publié le samedi 21 Mars dans le journal « Le progrès » appelle à un dépistage massif. Les autorités Françaises annonçaient qu’elles testeraient massivement la population à la sortie du confinement.
- La désinfection
Il s’agit d’un aspect très peu évoqué dans la riposte au COVID-19 alors qu’elle doit retenir l’attention des ménages. En effet, une étude des National Institutes of Health (NIH) des USA de Neeltje van Doremale et al (2020) montre une durée de vie variable du virus. Le virus vivrait 3 heures en Aérosol (en suspension dans l’air sous forme de particules), 4 heures sur le Cuivre, 24 h sur le carton, 3 jours sur le plastique et l’acier inoxydable (10). La désinfection doit se faire à deux niveaux ; à domicile et dans les lieux publics.
Des protocoles particuliers peuvent être proposés en fonction de la situation de chaque pays. Le public health Ontario du Canada conseille aux ménages de réaliser un nettoyage et désinfection des surfaces fréquemment touchées avec les mains plusieurs fois par jour et lorsqu’elles sont visiblement souillées. Il s’agit par exemple des poignées de portes, des boutons d’ascenseur, des interrupteurs d’éclairage, des poignées de toilettes, des comptoirs, des mains courantes, des surfaces d’écran tactile et des claviers. La désinfection des lieux publics en Chine a été beaucoup médiatisée et a montré des résultats salutaires. Dans la même dynamique 2800 militaires qui étaient déployés en Espagne pour désinfecter les gares, les aéroports vont aussi commencer à effectuer des opérations de désinfection dans les résidences de personnes âgées.
- QUELLE APPRECIATION FAIRE DE LA SITUATION DU BURKINA FASO ?
Le Burkina Faso est confronté à une crise sécuritaire et des mouvements de revendications sociales depuis plusieurs années. Ce contexte difficile rendra compliqué la riposte au moment où le pays a besoin de tous. L’épidémie semble flamber au Burkina Faso avec 147 cas confirmés à la date du 25 Mars, faisant de lui, le pays le plus touché de l’Afrique de l’Ouest. Le Burkina Faso est un pays pauvre dont l’économie était déjà à rude épreuve face à la situation sécuritaire avec un système de santé qui nécessite une amélioration importante. Le choix des mesures à prendre pour d’une part sauver l’économie et répondre efficacement à la maladie d’autre part, est difficile à faire. Toutefois, à partir des connaissances que nous avons déjà évoquées et de l’expérience des autres pays, le Burkina devrait pouvoir prendre des mesures, même si cela semble difficile, qui permettront de limiter une catastrophe sanitaire doublée d’une crise économique.
Nous avons expliqué plus haut que le taux de reproduction d’une maladie dépend de la contagiosité, du nombre de contact et de la durée de contagiosité (cf. 1A). Ainsi, l’ensemble des mesures prises ont pour but de le réduire donc les différents paramètres le composant.
- Limiter la contagiosité
La probabilité de transmission est fonction du niveau d’hygiène d’une population (lavage de mains, port de masque). Les autorités ont entrepris de vastes campagnes de sensibilisation au respect des gestes simples de protection qui sont censés entrainer une baisse de la contagiosité. Cette démarche est à saluer et doit être respectée par l’ensemble de la population.
Malheureusement le non-respect de ces gestes est très visible au sein de la population pour diverses raisons. Il s’agit de l’indisponibilité ou de la cherté des produits tels que les gels hydro alcooliques sur le marché. La baisse des trafics aériens ne facilitant pas l’importation. Le risque est de voir apparaitre sur le marché des produits contrefaits et de surcroît à des coûts exorbitants. A cela, il faut ajouter que ces produits ne sont accessibles qu’à une frange de la population relativement plus nantie. La grande partie quant à elle semble être dans un déni de la maladie pour certains ou dans l’inaccessibilité de l’information juste pour d’autres. Il y’a un très grand nombre de « fake-news » qui circulent sur les réseaux sociaux. Il est donc important de susciter une prise de conscience individuelle et collective pour l’observation de ces mesures simples.
A l’état actuel la sensibilisation dans toutes les langues doit être accentuée avec un apport stratégique des sociologues et anthropologue du pays. La production locale de gel hydro-alcoolique par les laboratoires nationaux et les officines pharmaceutiques serait également essentielle. L’OMS a publié à ce titre sur sa page web un guide de production locale de gel hydro-alcoolique (11)La diffusion des messages de sensibilisation devrait se faire sans attroupement, il faudrait envisager des passages sonores.
- Limiter le nombre de contact
Les autorités ont pris des mesures restrictives en vue de réduire de manière drastique le nombre de contacts. Il s’agit dans un premier temps de l’interdiction des regroupements, de la fermeture des établissements, de l’instauration d’un couvre-feu de 19 heures à 5 heures et très récemment la fermeture des principaux marchés et yaars de la capitale. Ces mesures d’atténuations montrent clairement la volonté des autorités d’essayer de contrôler très rapidement l’épidémie. Toutefois, il faudrait faire attention à quelques points vitaux. En effet, il est difficile pour les Burkinabè de faire des réserves conséquentes si tous ces grands commerces restent fermés pendant un temps suffisamment long. Il y a donc un risque de surenchère des produits de premières nécessités. Cependant des mesures d’accompagnement de la part des autorités du pays ainsi qu’un élan de solidarité des plus nantis ou d’entreprises exerçant au Burkina sont indispensables éviter aux plus démunis de subir de plein fouet les conséquences économiques. Une réflexion sur un mode de fonctionnement permettant de réduire les contacts doit être instituée dès maintenant pour les autres marchés fonctionnels. Toutes les boutiques de produits non nécessaires à la survie devraient fermer et laisser uniquement les boutiques de produits alimentaires. Une exception sera faite aux boutiques de vente de produits d’entretien et de désinfection.
Aussi, l’étude réalisée par Neil M Ferguson et al. 2020 a montré qu’aucune mesure d’atténuation prise individuellement bien que réduisant l’occupation des services de santé ne permettait de contenir le pic en dessous de leurs capacités d’accueil, malgré le fait que celle-ci ai été réalisée sur des modèles de pays développés où le plateau technique est suffisamment grand. Le plateau technique du Burkina Faso étant très modeste, il sera très vite saturé car en plus des malades du coronavirus, il existait déjà une difficulté de prise en charge des patients souffrant d’autres pathologies. Il convient donc de tenir compte de cette limite dans la prise de décision.
On se demande donc s’il est possible d’envisager un confinement de l’ensemble de la population à l’instar de la France. Cette mesure restrictive est difficile à prendre mais a fait ses preuves dans la riposte. Nous devons cependant garder à l’esprit la particularité du Burkina Faso. Tout d’abord, la majorité de la population vit du secteur informel, pour de nombreuses familles l’activité réalisée le jour est ce qui permet d’assurer les besoins de la famille pour la journée. Ces familles n’ont donc aucune réserve financière pour anticiper des provisions. A cela s’ajoute le fait que de nombreux ménages ne disposent pas de dispositif d’addiction d’eau potable dans leur domicile. Il faudra donc envisager un soutien en nature à ses familles si l’on ne veut pas les réduire à la famine. A cela il faudrait ajouter que le confinement total nécessite la mobilisation des forces de sécurité pour la surveillance. Dans le contexte sécuritaire actuel, les forces de défense et de sécurité étant déployées dans la lutte anti-terroriste, il faudrait compter sur la prise de conscience de la population. Un confinement total bien que possible sera très difficile à mettre en œuvre dans un tel contexte mais il reste une alternative efficace. Néanmoins, nous pourrions envisager des mesures de confinement à petite échelle du quartier si une cartographie des cas montrait des zones de concentration des cas. On pourrait par exemple prévoir, qu’après localisation d’un cas confirmé dans un quartier ou un arrondissement, de mettre en confinement tout le quartier ou l’arrondissement pour une durée de deux semaines au moins. Des bénévoles protégés pourraient apporter de l’assistance en approvisionnement alimentaire. A cette échelle, les forces de sécurité peuvent boucler le périmètre et empêcher les déplacements dans le secteur.
La limitation du nombre de contact à travers l’interdiction des transports en commun tels que les bus urbains, les taxis urbains, les taxis brousses et les cars de transport interprovincial est une mesure à saluer. En effet, ces transports concentrent plusieurs personnes augmentant le nombre de contact local et sont à même de créer de nouveaux foyers de l’épidémie. Gardons à l’esprit que pour y arriver, la Chine avait mis en confinement toute la ville de Wuhan afin de contenir le foyer. D’autres foyers en province compliqueraient davantage la situation.
- Limiter la durée de contagiosité
La mesure qui consiste à hospitaliser en isolement total tous les cas positifs au COVID-19 est efficace pour plusieurs raisons. Elle permet de limiter les contacts avec les personnes à risque. Cependant, il y a un grand risque de débordement des services de santé dans un très court délai. En effet, nous avons montré précédemment que les mesures d’atténuation ne permettaient pas de rester en dessous des capacités d’accueil des services de santé. Une stratégie permettant de désengorger les hôpitaux est donc nécessaire. Toutefois, il convient de rappeler que plus de 90 à 95% des patients font des formes simples. Que faut-il faire dans ce cas?
Prendre en charge les cas simples à domicile ?
Le Directeur General de l’OMS dans ses propos du 16 Mars 2020 a souligné les risques de laisser des patients avec des symptômes bénins du coronavirus rentrer chez eux, plutôt que d’être hospitalisés ou de créer de nouvelles installations médicales. Cela nous semble tout à fait juste au regard du risque de contamination. En effet, il est suggéré pour les patients avec des cas simples d’être en auto-confinement dans certaines situations. Compte tenu de la capacité de survie du virus, le risque de transmission aux membres de la famille est très probable, or ceux-ci ne sont pas en isolement et peuvent avoir des contacts en dehors du cercle familial.
La mise en place de centre de prise en charge de cas simples est donc plus qu’urgente aujourd’hui. En effet, il est possible de réquisitionner un endroit de grande capacité d’accueil tel que les stades, écoles, lycées, le palais des sports ou des hôtels afin de l’aménager convenablement pour les hospitalisations des cas simples. Cela permettra de prendre en charge les cas graves à l’hôpital.
Limiter la durée de contagiosité passe également par le dépistage précoce des cas. Les tests de dépistage ont montré leur apport dans la riposte en Corée, en Taiwan etc. Tedros Adhanom Ghebreyesus a explicitement demandé à tous les pays dans le monde d’intensifier les tests de dépistage comme meilleur moyen de ralentir la progression de cette pandémie. La plupart des pays semble se tourner vers cette mesure car les spécialistes trouvent qu’elle pourrait limiter le confinement et donc limiter les conséquences économiques. En rappel des pays comme la Taiwan et la Corée ont réussi à contrôler l’épidémie avec un confinement très limité voire sans confinement. Pour ce faire, nous devons dès maintenant nous intéresser aux outils pouvant être utilisés à grande échelle. La PCR étant difficile à réaliser pour des dépistages en masse car disponible en nombre limité, long en temps de réalisation, et nécessitant un personnel qualifié avec un matériel adapté les tests rapides sont à envisager très rapidement. Au Burkina, un seul laboratoire de référence dans la ville de Bobo Dioulasso est habilité pour réaliser tous les tests d’un pays de près de 20 millions d’habitants. Il faudrait environ 24h (à ce stade de l’épidémie) pour avoir le résultat en raison des difficultés logistiques d’acheminement des prélèvements qui viennent des quatre coins du pays. Le directeur de l’OMS disait dans son intervention « Nous avons constaté une escalade rapide des mesures de distanciation sociale, comme la fermeture d’écoles et l’annulation d’événements sportifs et autres rassemblements. Mais nous n’avons pas vu d’escalade assez urgente dans les tests, l’isolement et la recherche de contacts, qui sont le pilier de la réponse face au virus« . L’exemple de l’Espagne est également évocateur, le samedi 21 mars, une commande de six millions de tests rapides donnant les résultats entre 10 à 15 mn a été lancée pour dépister très vite les cas et les prendre en charge.
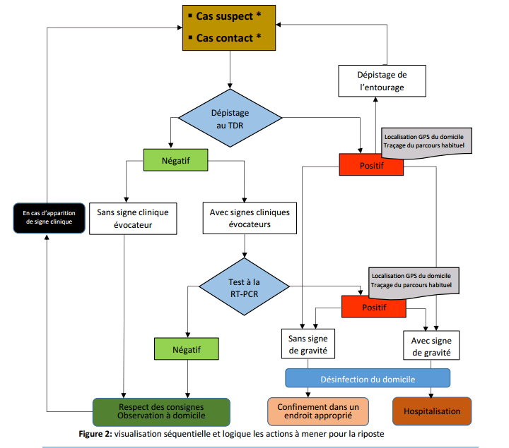
Les tests rapides présentent des résultats de performance allant de 90 à 96% selon les études. C’est-à-dire que leur utilisation permettra d’identifier 90 à 96% des cas réellement positifs à la PCR. Le test présente donc des faux négatifs (c’est-à-dire des personnes contaminées ne seront pas détectées positives pour le test) à ne pas perdre de vue. Ces patients non détectés à tort sont surtout rencontrés au début de la maladie. Un protocole prenant en compte ce test permettra déjà de détecter la plus grande partie des patients et de limiter la PCR aux patients ayant des signes cliniques avec un résultat négatif au test rapide. Nous avons proposé un logigramme (Figure 2) qui permet de visualiser de façon séquentielle et logique les actions à mener pour la riposte. Nous devons dès à présent dépister de façon large tous les cas suspects et cas contacts. Cette mesure pouvant évoluer pour un ratissage plus large à toute personne présentant une fièvre.
- La désinfection
Elle fait partie intégrante de la prise en charge du cas confirmé. Plusieurs équipes sont déjà à pieds d’œuvre pour désinfecter les domiciles et les lieux publics. Nous pensons qu’un renforcement de ces équipes par des bénévoles devraient permettre d’aller plus vite. En effet, dans notre logigramme, lorsqu’une personne est testée positive, une équipe de désinfection procède au même moment que le dépistage des membres de la famille, à une désinfection du domicile.
- Des propositions/suggestions
Au regard du tableau que nous dressons de la situation actuelle du Burkina Faso, nous formulons les recommandations suivantes :
- Accentuer la communication pour la sensibilisation au respect des gestes simple (lavage des mains, pas de salutation, ne pas éternuer dans les mains…..) par des diffusions sonore dans les quartiers, en associant les sociologues et anthropologues à la démarche (une communication de crise).
- Mettre un accent supplémentaire dans la communication sur la distanciation sociale des personnes les plus vulnérables (personnes âgées, la femme enceinte, les personnes porteurs d’une pathologie chronique).
- Fermeture totale des commerces des produits non essentiels pour la survie dans les marchés fonctionnels
- Associer les transporteurs au respect strict de l’arrêt des transports en commun (au niveau urbain et rural)
- Identifier et réquisitionner des endroits aménagés pour la prise en charge des cas simples au niveau de chaque province.
- Préparer les équipes au niveau des provinces afin de circonscrire très rapidement tout cas
- Doter les structures de santé de possibilité de réaliser des tests au niveau de chaque région
- Faire un dépistage massif des cas suspects, des cas contacts et si possible l’étendre à tout autre cas présentant des signes cliniques évocateurs.
- Faire une cartographie haute résolution des cas avec mise à jour quotidien afin de suivre l’évolution en temps réel des zones affectés dans les villes (l’utilisation des GPS et/ou les cadrages à partir des antennes téléphonique relais pourraient être utilisés).
- Réaliser un confinement total des secteurs en fonction de l’évolution des images de la cartographie
- Lancer la production locale de gel hydro-alcoolique par des laboratoires nationaux et les pharmacies de ville afin d’éviter des ventes de produit non efficace
- Faire un plaidoyer auprès des partenaires financiers pour l’achat de tests de dépistage
- Assurer la sécurité des professionnels de santé en leur apportant les équipements médicaux appropriés.

| *Définition selon les directives nationales de prise en charge des cas de maladie a coronavirus (COVID-19) du Burkina Faso |
| CAS SUSPECTPatient présentant une infection respiratoire aiguë : toux, difficulté respiratoire, une fièvre avec T° ≥38°C.
ET · Notions de voyage dans un pays ayant eu des cas de COVID-19 au cours des 14 jours précédant l’apparition des symptômes, Ou · Personne ayant été en contact avec un cas confirmé au COVID-19, Ou · Personne ayant travaillé ou ayant séjourné dans un hôpital/site d’isolement dans lequel un cas d’infection au COVID-19 a été confirmé |
| CAS CONTACT
Un cas contact est une personne impliquée dans l’une des situations suivantes : · Personne ayant dispensé des soins directs aux patients COVID-19, travaillé avec des professionnels de la santé infectés par le COVID-19, visité des patients ou étant resté dans le même environnement proche d’un patient COVID-19. · Personne travaillant ensemble à proximité ou ayant partagé le même environnement clos qu’un patient COVID-19 · Personne ayant voyagé avec le patient COVID-19 dans tout type de moyen de transport · Personne vivant dans le même ménage qu’un patient COVID-19 dans une période de 14 jours après l’apparition des symptômes. · Personne vivant dans le même ménage qu’un patient COVID-19 confirmé dans une période de 14 jours après l’apparition des symptômes. |
| Signe de gravité : Les patients âgés, les femmes enceintes, les patients porteurs de maladies chroniques notamment les insuffisances respiratoires, les affections cardio-vasculaires, neurologiques, rénales, hépatiques, immunodéficitaires |
Rémi KABORE, MD, PhD épidémiologiste / Chef de projet CASSIOPE (BPH/Université de Bordeaux)
Nathanaël KABORE, MD, économiste de la santé, Paris
Moumini NIAONE MD, MPH, CHES, Directeur Executif Pull for Progress Burkina Faso
Remerciements pour leur contribution :
Thierry TIENDREBEOGO, MD, Ph D (c) épidémiologiste à l’université de Bordeaux
Oumar BILLA, MD, Ph D (c) épidémiologiste à l’université de Djon
Souleymane TASSEMBEDO, MD, MPH. Médecin de santé publique au Centre Muraz
Hassane TRAORE, MD, Néphrologue au CHU Yalgado Ouedraogo
Louis Sylvain OUEDRAOGO, MD, Médecin Gériatre à Lille
Samiratou Ouedraogo, MD, Ph D, Université de Mc Gill
Lassané KABORE, PharmD, M.Sc, MSPH, PhD (c), President du Think Tank AGORAH
Date 25/03/2020




